系部风采

师生风采

当前位置: 网站首页 > 系部风采 > 师生风采 > 正文

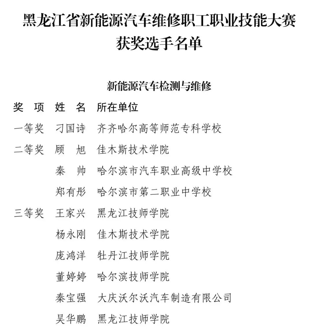
我校刁国诗教师斩获黑龙江省新能源汽车维修职工职业技能大赛一等奖 彰显职业院校“双师”队伍建设硬实力

作者: 来源:职业技术系 发布时间:2025-10-11 浏览次数:

近日,由黑龙江省总工会举办的2025年黑龙江省新能源汽车维修职工职业技能大赛在哈尔滨圆满落幕。我校职业技术系教师刁国诗凭借精湛的故障诊断技艺、娴熟的维修实操能力,以及对新能源汽车电控系统、电池管理等前沿技术的精准把控,在全省36名参赛选手中崭露头角,以总分第一的优异成绩斩获一等奖。这一突破不仅是我校教师个人专业能力的集中体现,更印证了我校在“双师”教师队伍建设上的扎实成效,响应了国家对职业教育“强化技术技能培养、打造高素质师资队伍”的核心要求。

校长信箱:qsz2409013@163.com
招生电话:0452-2409077  2409088  邮编:161000
学校电话:0452-2409019    传真:0452-2409013
通讯地址:中国·黑龙江省齐齐哈尔市民航路566号
齐齐哈尔高等师范专科学校 © 版权所有   
黑ICP备 05005228号   黑公网安备  23020402000010